To år senere: Dette har vi lært siden vi anvendte Team Topologies
Høsten 2019 la vi ned ledergruppen og alt av hierarki i konsulentselskapet vårt, og innførte en ny nettverksbasert organisasjonsstruktur inspirert av boken Team Topologies. To år senere har vi lært mye av denne organisasjonsendringen gjennom egne erfaringer, en prat med Manuel Pais og anvendelse hos kunder. Hva gikk bra? Hvor bommet vi? Hva planlegger vi å gjøre fremover?

I bloggartikkelen Slik reorganiserer vi Capra (november 2020), går Stein-Otto gjennom bakgrunnen for omorganiseringen, veien til en nettverksorganisasjon og den faktiske organiseringen vår på daværende tidspunkt. Vi anbefaler sterkt å lese denne før du går videre, men vi har likevel prøvd å oppsummerer de viktigste punktene i de to kommende avsnittene.
Høsten 2019 startet vi i Capra arbeidet å fornye strategien vår. Den viktigste utfordringen vi identifiserte, var hvordan vi skulle klare å håndtere det økende antallet ansatte - uten å miste autonomien og den flate strukturen vi er kjent for i bransjen. Ettersom en del av de involverte jobbet med opprettelsen av tverrfaglige og autonome team i kundeoppdrag, var det helt naturlig at vi spiste vår egen hundemat og gjorde tilsvarende.
Passende nok hadde akkurat boken “Team Topologies: Organizing Business and Technology Teams for Fast Flow” av Manuel Pais og Matthew Skelton blitt lansert. Den gav oss vokabularet vi trengte for å designe en ny organisasjonsstruktur basert på de ønskede prinsippene vi hadde identifisert. Til tross for at boken sikter seg inn mot tradisjonelle tech-selskaper, står det nevnt i en bisetning at forfatterne også tror den kan passe i andre kontekster. Vi tok dette for god fisk, og tenkte at det verste som kan skje er at vi lærer en hel masse på reisen vår.

Figur 1: Organisasjonskart Capra Consulting, November 2020.
I november 2020 hadde vi etablert 13 team som jobbet innenfor markedsføring, rekruttering, fagmiljøene våre, salg og leveranse (se Figur 1). Stein-Otto beskrev noen av de viktigste teamene på denne måten i bloggartikkelen:
"Blant disse finner vi Team Økonomi, som har ansvar for økonomi, budsjett og prognoser; Team Operasjonelt, som kontrollerer den daglige driften av selskapet og sikrer at konsulentene våre trives; Team Strategi og Porteføljestyring, som jobber med andre team for å peke ut og forankre selskapets retning. De ser på hvordan vi på et overordnet plan skal reagere på endringer og tilpasse oss markedet. Da ved først og fremst å justere de ressursene teamene har fått tildelt. (Stein-Otto Svorstøl, 2020)"
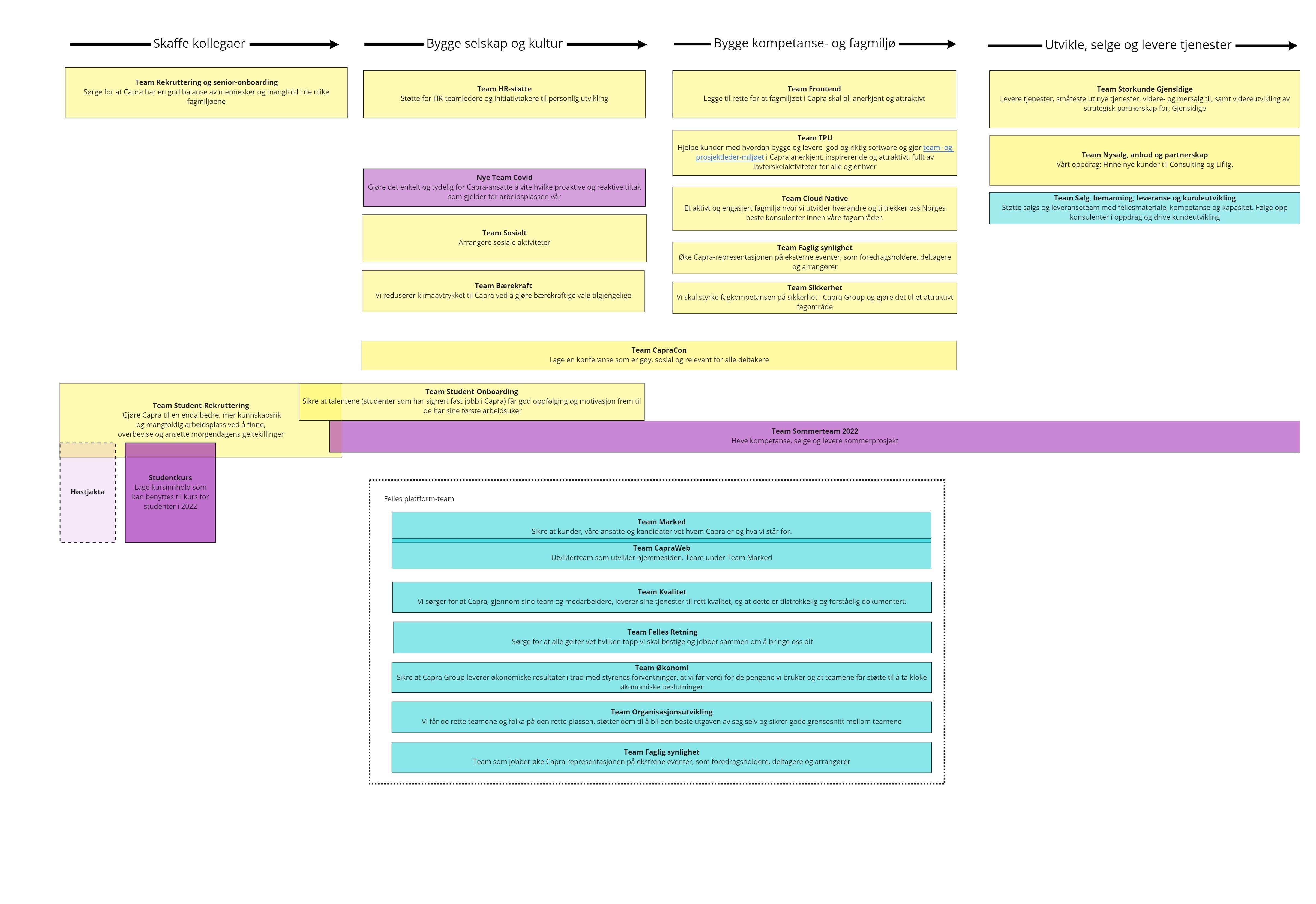
Siden den gang har vi iterert mye på implementasjonen, vi har hatt besøk av Manuel Pais for å snakke litt om hans tanker om vårt noe utradisjonelle eksperiment og vi har gjennomført en spørreundersøkelse for å hente de ansattes feedback. Dette har kulminert i Figur 2, som viser organisasjonskartet vårt per januar 2022.

Figur 2: Organisasjonskart Capra Consulting, Januar 2022.
Umiddelbart ser man ganske tydelige forskjeller. Én bemerkning Pais gjorde i løpet av seansen, var at teamene i spesielt de interne verdistrømmene (Skaffe kollegaer og Bygge kompetanse og selskap) regelmessig bør stille seg selv spørsmålet “What are we trying to achieve?” (Pais, 2021). Etter å ha reflektert litt over dette, fant vi ut at det mest naturlige var å splitte verdistrømmen i to - ettersom det å bygge selskap og kultur, er noe annet enn å styrke kompetanse og fagmiljø.
Videre har vi sett utfordringer med grensesnitt og ansvarsområder for teamene - noe vi kommer tilbake til senere - som har ført til at vi har tydeliggjort ansvarsområdene til teamene ved å splitte de opp eller starte nye. Til slutt har vi sett behov for flere team som leverer på verdistrømmen Selge og levere tjenester fremfor å ha for eksempel et enkeltstående Team Salg med ansvar for “alt” av salg.
Vi kommer nå til å ta for oss tre punkter hvor vi føler vi har bommet, og forklare litt hvorfor vi tenker nettopp dette. De tre punktene er grensesnitt mellom team, avslutte team og målstyring.
Grensesnitt mellom team
Som en nettverksorganisasjon med flere team fordelt på verdistrømmene våre, har det vært krevende å få på plass tydelige grensesnitt mellom teamene. Etter hvert som det dukker opp behov og muligheter langs veien, øker også antallet kontaktpunkter hvert team må forholde seg til når de tar beslutninger. Da dukker det ofte opp spørsmål som; Hvem skal jeg henvende meg til? Finnes det et team som har løst problemstillingen vi står ovenfor tidligere? Er dette egentlig vår oppgave? I slike situasjoner er man avhengig av at samtlige team har beskrevet teamets formål, kapabiliteter, tjenester de leverer, foretrukket arbeidsform, kommunikasjonspreferanser samt roadmap og prioriteringer.
Vi opplever at vi ikke har vært flinke nok til nettopp å avklare og forvalte tydelige grensesnitt mellom teamene. Dette har ført til flere tilfeller hvor ansvarsområder har falt mellom to stoler (les: to team), spesielt for teamene innenfor samme verdistrøm som for eksempel Team Student-Rekruttering og Team Student-Onboarding. Team Orgutvikling har i senere tid utviklet en kapabilitet hvor de tilbyr å organisere en grensesnitt-workshop for team som er i tilsvarende situasjon som disse teamene.
I noen tilfeller så vi også at noen team “slapp billig unna” nødvendigheten av tydelige grensesnitt seg i mellom, gjennom at noen ansatte var med i flere team. Det er viktig å være bevisst på denne avhengigheten for å ikke forbli for avhengig av enkeltpersoner, men heller sikre kapabiliteter som gjør at teamene kan interagere smertefritt selv også den dagen de overlappende teammedlemmene forsvinner.
Ikke minst har det vært en stor utfordring å holde grensenittene ved like når teamene stadig utvikler seg i ulike retninger med nye medlemmer og ansvarsområder. Felles Slack-kanaler på tvers av teamene, månedlig check-in møte og noen overlappende teammedlemmer er noen av tiltakene vi har innført for å minimere denne utfordringen. I tillegg holdes teamenes Slack-kanaler åpne slik at alle har lenke til teamets dashboard med all relevant informasjon og kan stille spørsmål.
Vi har fortsatt en god vei å gå for å definere tydelig hvordan teamene forventer å interagere, noe som var et av hovedspørsmålene Manuel Pais dro frem som forbedringspunkt under seansen vi hadde med han i februar 2021.
Avslutte team
Med et stadig økende antall team i en organisk organisasjon er vi avhengig av at noen team opphører så fort de selv oppdager at de ikke lenger har retten til å leve. I vårt tilfelle gikk det lang tid før det første teamet opphørte - nesten et helt år. Ettersom ingen kan tvinge et team til å opphøre, mistenker vi at grunnen til at dette tok tid, var at vi ikke hadde på plass noen rutiner for at teamene selv kan finne ut av at de ikke lenger har noen fornuftige ansvarsområder igjen (eller at disse hører bedre til i andre team). Antall team kan ikke vokse i det uendelige - da blir det til slutt for mye communication overhead på tvers av team, og dermed utfordrende å koordinere ansvarsområder og grensesnitt. Vi ville dessuten gått tom for folk til slutt. Eksempler på team som vi har lagt ned så langt er Team Covid, Team Operasjonelt, og Team Event.
I forkant av at et team opphører er det en rekke spørsmål som må stilles. Hvem er det som kan påstå at teamet burde opphøre? Er det bare teamet selv eller er det åpent for at andre i organisasjonen kan påstå at det burde nedlegges? Psykologisk trygghet i organisasjonen burde tillate at hvem som helst kan komme og påstå det med hele Capra sin suksess som interesse - selvsagt med rette argumenter og en felles definisjoner på hva som er et levedyktig team som premiss.
Hva som skal skje når et team har mistet retten til å eksistere, og hvordan et team selv kan oppdage dette, er noe vi har overlatt til det enkelte teamet selv å avgjøre. Det er naturlig at team tar høyde for ansvarsområder som eventuelt gjenstår og som skal overleveres til andre team på en god måte, og hvordan “fjerne” rot i f.eks Confluence og Slack i forbindelse med sletting og arkivering av strukturkapital.
I tillegg til nedleggelse av team er det viktig å nevne evolusjon av team - dette utarter seg i gjennom sammenslåing eller splitting av team, team som tar på seg nye ansvarsområder og deretter får nytt navn som mer presist reflekterer teamets nye hensikt.
Målstyring
Vi har selvsagt også kommet over masse utfordringer relatert til målstyring på tvers av teamene. Her har vi løst mye av problematikken ved at Team Felles Retning, som et plattformteam, eier en strategi på selskapsnivå med muligheter og utfordringer som vi skal fokusere på. Tidligere definerte Team Felles Retning OKRs (Objectives and Key Results) for hele selskapet på kvartalbasis. Etter mye prøving og feiling har vi gått bort fra konkrete OKRs på selskapsnivå, og heller definert muligheter og utfordringer i en strategi som teamene får frihet til å gripe på sin måte. Mange av teamene bruker ennå OKR-er for å sette fokus, og følge de konkrete resultatene.
“You used to look at it (strategy) as a top-down thing where someone is going to set the strategy for the whole company, but now you're thinking about it more like a supporting platform team - helping teams understand what their focus should be" (Pais, 2021)
Hvert team tar høyde for strategien til selskapet når de definerer egne OKR-er. Det er ikke et krav at hver team benytter seg av OKRs, men de aller fleste teamene erfarer at dette er en fornuftig måte å jobbe målrettet og fokusert på. Vi kunne snakket masse om hvordan dette gjennomføres i praksis, men det skal vi heller ta for oss i et senere blogginnlegg.
Dette har gått bra
Utgangspunktet vårt for å anvende Team Topologies er bygget på en bisetning i boka om at modellen også kan passe andre selskaper. Etter to år med modellen kan vi absolutt stille oss bak dette utsagnet, og si at det har fungert. Modellen har dessuten virkelig fått syretestet seg ettersom den volatile Covid-19 situasjonen har ført til at beslutninger har måttet bli tatt raskt og presist.
Helt konkret har vi sett en mye større andel av de ansatte som blir aktive i utvikling av selskapet gjennom å bli med i team og ta eierskap til oppgaver - dette var også et av målene vi ønsket å levere på ved å gjennomføre reorganiseringen (Stein-Otto Svorstøl, 2020). Høy deltakelse er spesielt viktig for å opprettholde kulturen vår, som bygger på åpenhet, bratt læringskurve og kompetansedeling på tvers og innad i fagmiljøene. Vi opplever at vi får gjort mer, at det har blitt enklere å starte nye initiativer og at de som er bidragsytere i teamene føler større tilhørighet til selskapet enn før reorganiseringen.
Veien videre
Vi ser frem til publisering av den nye boken til Manuel Pais og Matthew Skeleton “Remote Team Interactions Workbook“, og håper den vil inspirere oss i en stadig mer hybrid teamhverdag.Vi tror mange av utfordringene vi står overfor kunne vært løst med større fysisk tilstedeværelse både internt og på tvers av teamene. Dette gir flere møtepunkter mellom ansatte naturlig, spesielt de uformelle avklaringene på kontoret. Vi har en vei å gå her, og vi gleder oss stort til den nye boken som forhåpentligvis kan gi oss råd på veien inn i en permanent hybrid hverdag!